- Η Zongshen παρουσιάζει μια διαφορετική ιδέα για τα τρίκυκλα.
- Σε χαμηλές ταχύτητες οι πίσω τροχοί λειτουργούν σαν ανεξάρτητη ανάρτηση.
- Όταν ανεβαίνει η ταχύτητα ενεργοποιείται το κεντρικό αμορτισέρ.
- Έχει μέλλον ή είναι απλώς εντυπωσιακή ιδέα;
Η Zongshen παρουσιάζει μια διαφορετική ιδέα για τα τρίκυκλα
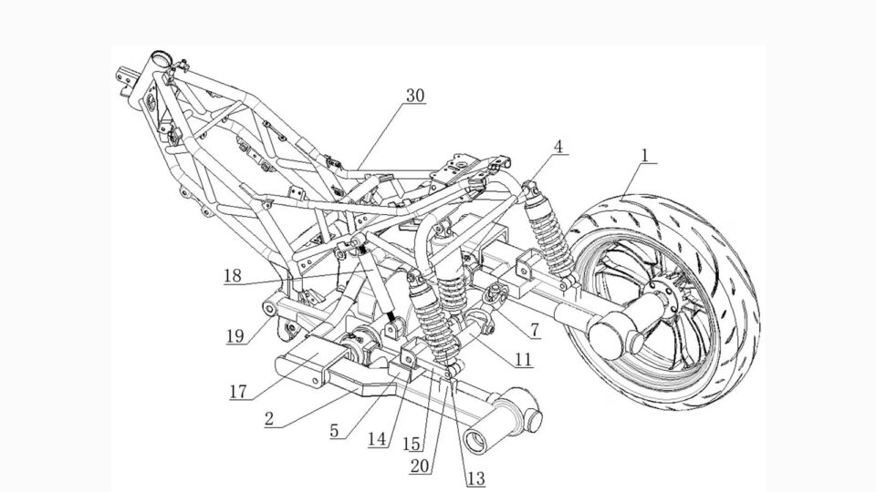
Η κινεζική Zongshen κατέθεσε νέα πατέντα που δείχνει έναν εντελώς διαφορετικό δρόμο για τα τρίκυκλα οχήματα. Αντί για τη γνωστή διάταξη με δύο μπροστινούς τροχούς και έναν πίσω, όπως βλέπουμε σε μοντέλα τύπου Piaggio MP3, Yamaha Tricity ή Peugeot Metropolis, εδώ έχουμε το αντίστροφο: έναν μπροστινό τροχό και δύο πίσω.
Το πιο εντυπωσιακό όμως δεν είναι η διάταξη, αλλά ο τρόπος λειτουργίας. Το όχημα μπορεί να κινείται είτε σαν σταθερό τρίκυκλο είτε να παίρνει κλίση στις στροφές σαν κανονική μοτοσυκλέτα, αλλάζοντας χαρακτήρα ανάλογα με την ταχύτητα.
Πρόκειται για μια λύση που συνδυάζει σταθερότητα στις χαμηλές ταχύτητες και πιο φυσική οδική συμπεριφορά όταν αυξάνεται ο ρυθμός.
Σε χαμηλές ταχύτητες οι πίσω τροχοί λειτουργούν σαν ανεξάρτητη ανάρτηση
Η πατέντα δείχνει σύστημα που τοποθετείται στο πίσω μέρος συμβατικού πλαισίου μοτοσυκλέτας. Εκεί βρίσκονται δύο μονόμπρατσα ψαλίδια, ένα για κάθε πίσω τροχό, τα οποία συνδέονται με αμορτισέρ και κεντρικό πνευματικό σύστημα ανάρτησης.
Η μετάδοση της κίνησης γίνεται και στους δύο πίσω τροχούς μέσω διαφορικού, κάτι σπάνιο για δίκυκλα ή τρίκυκλα αυτού του τύπου. Αυτό πρακτικά σημαίνει καλύτερη πρόσφυση και πιο ομαλή μεταφορά ισχύος.
Σε χαμηλές ταχύτητες, οι δύο πίσω τροχοί λειτουργούν σαν ανεξάρτητη ανάρτηση και το όχημα παραμένει όρθιο, χωρίς κλίσεις, όπως ένα κλασικό τρίκυκλο.
Αυτό μπορεί να βοηθήσει στην πόλη, στο παρκάρισμα ή σε χρήστες που θέλουν περισσότερη σταθερότητα.
Όταν ανεβαίνει η ταχύτητα ενεργοποιείται το κεντρικό αμορτισέρ
Το πιο έξυπνο σημείο της πατέντας είναι ότι όταν αυξάνεται η ταχύτητα, ενεργοποιείται το κεντρικό πνευματικό αμορτισέρ. Αυτό σηκώνει ελαφρώς το πίσω μέρος και αποφορτίζει τα δύο πλευρικά αμορτισέρ.
Έτσι το όχημα αποκτά δυνατότητα κλίσης στις στροφές, λειτουργώντας περισσότερο σαν μοτοσυκλέτα παρά σαν τρίκυκλο.
Σε μεγάλη γωνία κλίσης, ένα από τα πλευρικά αμορτισέρ επανέρχεται σε επαφή με το ψαλίδι, περιορίζοντας την υπερβολική κλίση και προσφέροντας ασφάλεια.
Με λίγα λόγια, το σύστημα αλλάζει συμπεριφορά ανάλογα με τις συνθήκες οδήγησης:
- Χαμηλή ταχύτητα = Σταθερό τρίκυκλο
- Υψηλή ταχύτητα = Κλίση σαν μοτοσυκλέτα
Έχει μέλλον ή είναι απλώς εντυπωσιακή ιδέα;
Η αλήθεια είναι πως δεν είναι ακόμη σαφές αν το σύστημα αυτό θα περάσει σύντομα στην παραγωγή. Πολλές πατέντες κατατίθενται για κατοχύρωση τεχνολογίας χωρίς άμεση εμπορική εφαρμογή.
Ωστόσο, δείχνει κάτι σημαντικό: οι κινεζικές εταιρείες δεν αντιγράφουν πλέον απλώς υπάρχουσες ιδέες, αλλά παρουσιάζουν δικές τους μηχανολογικές λύσεις με φαντασία και τόλμη.
Αν η Zongshen καταφέρει να εξελίξει σωστά το project, ίσως δούμε στο μέλλον ένα νέο είδος αστικού οχήματος που θα συνδυάζει την ασφάλεια τρίκυκλου με την αίσθηση μοτοσυκλέτας.
Και αυτό από μόνο του κάνει την πατέντα πολύ πιο ενδιαφέρουσα απΆ όσο φαίνεται αρχικά.
Πηγή: mototriti.gr
